Study Finds Free Food, Unlike Gym Memberships, Boosts Motivation Among Frontline Workers
In a compelling new study from the University of South Florida, researchers have uncovered the nuanced impact of wellness benefits ...
In a compelling new study from the University of South Florida, researchers have uncovered the nuanced impact of wellness benefits ...
In the labyrinth of urban landscapes, the invisible boundaries created by infrastructure often dictate the rhythms of daily life and ...
In a remarkable advancement that pushes the boundaries of quantum technology, physicists at the California Institute of Technology have engineered ...
The rapid expansion of artificial intelligence technologies is driving an unprecedented surge in demand for large-scale data centers, with Texas ...
In the intricate labyrinth of urban life, where concrete and steel dictate the rhythm of existence, one might assume that ...
Australian researchers at Flinders University have unveiled promising advancements in personal protective technologies aimed at reducing the severity of shark ...
In an era where climate policy decisions carry profound economic and environmental consequences, understanding how uncertainty influences such decisions is ...
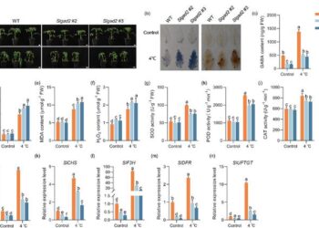
In the dynamic world of microbial synthetic biology, researchers are increasingly turning their attention to non-model organisms, such as Lacticaseibacillus ...
In a groundbreaking study, researchers have unveiled a novel therapeutic mechanism that could significantly enhance recovery from spinal cord injuries. ...
The U.S. Naval Research Laboratory (NRL) has reached a pivotal milestone in our understanding of solar phenomena with the successful ...
© 2025 Scienmag - Science Magazine
© 2025 Scienmag - Science Magazine